芯城品牌采购网 > 品牌资讯 > 产品资讯 > 思瑞浦四通道高精度DAC TPC2884重磅来袭

思瑞浦四通道高精度DAC TPC2884重磅来袭

芯城品牌采购网

23640

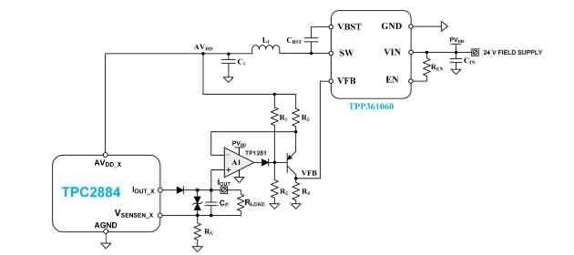
作为高性能模拟与数模混合产品领域的核心供应商,思瑞浦3PEAK(股票代码:688536)全新推出四通道高精度集成数模转换器(DACTPC2884。该产品凭借卓越的性能表现,可广泛适配PLC/DCS、过程控制、工业自动化等核心场景,为精准控制需求提供可靠解决方案。

1766039179846018.jpg

TPC2884的核心优势十分突出,首先是超电源轨耐压与高精度输出:通过外接二极管实现超电源轨耐压能力,在AVDD=15V、AVSS=-15V工作条件下,电压输出全温精度典型值达0.025%(-40℃~105℃),电流输出全温误差精度典型值仅0.09%(-40℃~105℃),低温漂特性显著,精准度行业领先。

1766039183338018.jpg

其次是优化的电源处理与低瞬态干扰:器件针对电源上电/下电过程专项优化,电压上下电瞬态典型值仅0.7mV,电流上下电瞬态典型值低至0.8μA,即便在异常掉电工况下,输出仍能保持稳定,无显著干扰脉冲,保障系统运行安全。

1766039187944560.jpg

针对多通道大电流输出的发热痛点,TPC2884配备自适应电源温控解决方案。实测数据显示,在AVDD=15V供电、四通道均输出20mA并短路接地的严苛条件下,采用该方案可使芯片温升降低约20℃,大幅提升系统长期运行可靠性。

1766039190571396.jpg

在核心特性上,TPC2884表现亮眼:拥有16-Bit高分辨率,输出端口兼容UIO,外接二极管可实现±50V耐压;输出配置极具灵活性,电流输出支持4mA~20mA、0mA~20mA等多档位,电压输出可适配0V~5V、±10V等常见范围,还支持过量程输出与4线电压模式;内置12-Bit ADC,可实现输出电压、电流等参数监控及错误自检,同时集成CRC校验、看门狗、过温保护等多重保护机制,安全性能拉满;可在-40℃~125℃宽温环境下稳定工作,采用QFN48-7mm*7mm紧凑封装,适配各类工业设备布局需求。

1766039193101281.jpg

1766039198769389.jpg

值得一提的是,TPC2884支持三线制、两线制等连接方式,配合外部二极管即可实现超电源轨耐压,其低温漂、高精度的输出特性,以及针对发热、瞬态干扰的优化设计,能充分满足工业自动化领域的严苛控制要求,为相关场景的性能升级提供核心器件支撑。

1766039201619701.jpg

1766039205530194.jpg


免责声明:
文章内容转自互联网,不代表本站赞同其观点;
如涉及内容、图片、版权等问题,请联系2644303206@qq.com我们将在第一时间删除内容!